By ON Semiconductor 1430
The LM358DR2G is a dual op amp integrated circuit commonly used in analog circuits and signal processing. It contains two independent operational amplifiers. It is suitable for a variety of applications, including but not limited to signal conditioning, voltage followers, signal generators, analog computing, comparators, sensor interfaces, and basic operational amplifier applications.
The LM358DR2G is available in a SOIC-8 (surface mount package) package and has an operating temperature range typically between 0°C and 70°C. The dual operational amplifier integrates two general-purpose operational amplifiers on a single chip. It has high gain, high common-mode rejection ratio, wide common-mode range, simple compensation, and stable operation. It is one of the two operational amplifiers. It has the characteristics of good temperature stability.

Ⅰ.Specification parameters of LM358DR2G
•Number of circuits:2
•Number of channels:2
•Number of pins:8
•Height:1.5 mm
•Length:5 mm
•Width:4 mm
•Package/Case:SOIC-8
•Installation style:SMD/SMT
•Shutdown:No Shutdown
•Voltage gain dB:100 dB
•Number of channels:2 Channel
•Ib-input bias current:250 nA
•Subcategory:Amplifier ICs
•Power supply type:Single, Dual
•Minimum operating temperature:0℃
•Maximum operating temperature:+70℃
•Operating power supply current:1.2 mA
•Product Category:Operational Amplifier - Operational Amplifier
•GBP-gain bandwidth product:1 MHz
•SR-slew rate:600 mV/us
•Vos-input bias voltage:7 mV
•PSRR-power supply rejection ratio:65 dB
•Maximum dual supply voltage:+/- 16 V
•Minimum dual supply voltage:+/- 1.5 V
•Supply voltage-Minimum:3 V, +/- 1.5 V
•Power supply voltage-Max:32 V, +/- 16 V
•Output current per channel:40 mA
•CMRR-Common mode rejection ratio:70 dB
•Amplifier type:Low Power Amplifier
•Dual supply voltage:+/- 3 V, +/- 5 V, +/- 9 V
•Product Type:Op Amps-Operational Amplifiers
•Operating power supply voltage:3 V to 32 V, +/- 1.5 V to +/- 16 V
•Vcm-common mode voltage:Negative Rail to Positive Rail-1.7 V
Ⅱ.Features of LM358DR2G
1.Low input bias current: LM358DR2G has a low input bias current, which helps improve the accuracy and stability of signal amplification.
2.High common mode rejection ratio: LM358DR2G has a high common mode rejection ratio, which can reduce interference from the environment or other signal sources.
3.Wide input common mode range: It has a wide input common mode voltage range, which means that the circuit can work stably under different input conditions, providing greater flexibility.
4.High gain bandwidth product: LM358DR2G has a high gain bandwidth product, which can provide stable amplification performance and is suitable for high-frequency applications.
5.Low power consumption: LM358DR2G has low power consumption characteristics and is suitable for battery-powered or applications with high power consumption requirements, helping to extend the service life of the device.
6.Dual operational amplifiers: LM358DR2G contains two independent operational amplifiers inside, which can process two signal channels at the same time, improving the circuit's processing capabilities.
7.Wide voltage range: The integrated circuit has a wide operating voltage range, which can be from ±3V to ±32V, or ±1.5V to ±16V, suitable for a variety of power supply conditions, providing designers with greater flexibility.
Ⅲ.Pin configuration of LM358DR2G

•Pin1(OUT1): The output pin of the first op amp, used to output the amplified signal of the first op amp.
•Pin2(IN-1): The non-inverting input pin of the first op amp, used to connect the input signal.
•Pin3(IN+1): The inverting input pin of the first op amp, used to connect the input signal and compare with the non-inverting input pin.
•Pin4(GND): Negative power pin, usually connected to power ground or ground.
•Pin5(IN+2): The inverting input pin of the second op amp, used to connect the input signal and compare with the non-inverting input pin.
•Pin6(IN-2): The non-inverting input pin of the second op amp, used to connect the input signal.
•Pin7(OUT2): The output pin of the second op amp, used to output the amplified signal of the second op amp.
•Pin8(V+): Positive power supply pin, usually connected to the positive power supply.
Ⅳ.Use LM358DR2G correctly in the circuit
1.Power connection:
Make sure to provide the correct supply voltage to the LM358DR2G. The VCC pin should be connected to the positive supply and the VEE pin should be connected to the negative supply. The supply voltage should be within the specified range, usually ±3V to ±32V or ±1.5V to ±16V.
In order to maintain stable operation, the power supply pin should be connected to a sufficient decoupling capacitor to reduce the impact of power supply noise on circuit performance.
2.Input signal connection:
Connect the signal that needs to be amplified to the non-inverting input pin (+IN) or the inverting input pin (-IN) of the op amp.
The voltage range of the input signal should ensure that it does not exceed the input common-mode voltage range of the LM358DR2G.
3.Output connection:
The output pin (OUT) of the op amp can be connected directly to other circuit components such as resistors, capacitors, inductors or to the input of the next stage amplifier.
It is necessary to pay attention to the voltage and current range of the output signal to ensure that the output specifications of the LM358DR2G are not exceeded.
4.Bias and feedback network: When needed, the bias point of the amplifier can be set by connecting a resistor or bias circuit to the non-inverting or inverting input pin.
5.Heat dissipation: Although LM358DR2G is a low-power device, in high-temperature environments or high-power applications, appropriate heat dissipation measures may need to be considered, such as adding heat sinks.
6.Decoupling and filtering: Add appropriate decoupling capacitors between the power pin and ground to reduce the impact of power supply noise on circuit performance.
7.Pay attention to packaging and soldering: Make sure to use the correct package type and pinout, and solder as recommended in the data sheet.
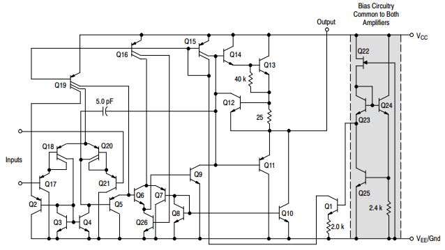
Ⅴ.Representative Schematic Diagram of LM358DR2G

Ⅵ.Maximum Ratings of LM358DR2G
(TA=+25°C,unless otherwise noted)

Ⅶ.Application fields of LM358DR2G
1.Filter: LM358DR2G can be used to build various filters, such as low-pass, high-pass, band-pass and band-stop filters, etc., to filter out noise and interference and extract useful signal components.
•Low-pass filter: A low-pass filter allows low-frequency signals to pass while blocking high-frequency signals. Such filters are widely used in audio processing, communication systems, and power management.
•High-pass filter: As opposed to a low-pass filter, a high-pass filter allows high-frequency signals to pass while suppressing low-frequency signals. This also has its unique applications in certain communication systems and audio processing.
•Bandpass filter: A bandpass filter only allows signals within a specific frequency range to pass through, while signals at other frequencies will be suppressed. This is very important in areas such as signal processing, wireless communications and radar.
•Bandstop filter: A bandstop filter is used to suppress signals within a specific frequency range, while allowing signals at other frequencies to pass. This is useful when eliminating interference at specific frequencies.
2.Power management circuit: LM358DR2G is suitable for power management circuits, such as battery monitoring, power conversion and voltage stabilization circuits.
•Battery monitoring: LM358DR2G can be used to monitor the voltage and current status of the battery. With appropriate circuit configuration, it can detect the battery's charge level to provide an estimate of remaining battery time or issue a warning when the battery is too low. This is especially important for mobile devices, portable instruments, and battery-powered systems.
•Power conversion: In power management circuits, LM358DR2G can be used to achieve conversion between different voltages. For example, it can be used as part of a switch-mode power supply to achieve voltage regulation and stability by controlling the duty cycle of the switching element. In addition, it can be used in linear voltage regulators to maintain output voltage stability through a negative feedback mechanism.
•Voltage stabilization circuit: The high gain and low noise characteristics of LM358DR2G make it an ideal choice for building voltage stabilization circuits. It can be used with appropriate feedback networks and resistors to provide a stable output voltage independent of input voltage fluctuations or load changes. This is crucial to ensure the stable operation of electronic equipment under various working conditions.
3.Instrumentation: LM358DR2G is also used in various instruments and meters, such as voltmeters, ammeters, signal generators, etc.
4.Signal amplifier: LM358DR2G can be used as a signal amplifier to amplify the input signal and is suitable for various analog signal processing systems. LM358DR2G, as a high-performance dual operational amplifier, is very suitable for use as a signal amplifier and plays a key role in various analog signal processing systems. It can gain amplify the input signal to meet the signal amplitude requirements of different applications.
5.Voltage regulator: LM358DR2G can be used to design voltage stabilizing circuits and power management circuits to achieve voltage regulation and stable output.
6.Sensor signal processing: LM358DR2G can be used to process signals output by various sensors, such as temperature sensors, pressure sensors, photosensitive sensors, etc., to achieve amplification, filtering, comparison and other functions of sensor signals.
•Signal amplification: The signal output by the sensor is often relatively weak and needs to be amplified before it can be recognized and processed by subsequent circuits or equipment. LM358DR2G has the characteristics of high gain and low noise, which can amplify the weak signal output by the sensor to a sufficient amplitude for further processing or analysis.
•Filtering function: The sensor signal may contain noise or interference components, which will affect the accuracy and reliability of the signal. LM358DR2G can be combined with external filter components (such as capacitors, resistors, etc.) to build a filter to effectively filter out high-frequency noise or low-frequency interference in the signal and improve the quality of the signal.
•Comparison function: In some applications, a threshold comparison of sensor signals is required to determine whether the signal exceeds or falls below a certain value. The built-in comparator function of LM358DR2G can achieve this purpose. By configuring the appropriate threshold level, the comparator can output a high or low signal to indicate whether the sensor signal meets specific conditions.
7.Voltage follower: LM358DR2G can be used as a voltage follower to track the voltage changes of an input signal and output a similar voltage signal. This is useful in power management, automatic control systems, etc.
8.Voltage controlled oscillator (VCO): In the oscillator circuit, LM358DR2G can be used as a voltage control component to change the oscillation frequency by adjusting the control voltage.
9.Comparator: LM358DR2G can be used to compare two input signals and output a level related to the relationship between the input signals. This makes it have many applications in comparison circuits, switching circuits, voltage detectors, etc. When the LM358DR2G is used as a comparator, its operating principle is based on its differential input circuit. The two input signals are connected to the non-inverting input terminal and the inverting input terminal of the operational amplifier. The op amp amplifies the difference between the two input signals and produces a high or low signal at the output, depending on which input signal has the higher voltage.
10.Signal processing and amplifier: LM358DR2G can be used as an amplifier in signal processing circuits to amplify various types of signals such as sensors, voltages, and currents. It can also be used to implement functions such as filters, integrators, and differentiators.
•Filter implementation: With appropriate circuit design, LM358DR2G can be configured as different types of filters, such as low-pass filter, high-pass filter, band-pass filter, etc. These filters can effectively filter out noise or unwanted frequency components from the signal, thereby improving the quality of the signal.
•Signal amplification: LM358DR2G can be used as a voltage follower or inverting amplifier to amplify the weak signal output by the sensor, thereby improving the amplitude and measurability of the signal. This amplification is very important for many applications, such as temperature sensors, pressure sensors, photoelectric sensors, etc.
•Integrator and differentiator: LM358DR2G can also realize the functions of integrator and differentiator by combining with resistor and capacitor. The integrator can perform integral operations on the input signal and is often used to measure speed and displacement, while the differentiator can perform differential operations on the input signal and is used to detect the rate of change or frequency component of the signal.
Ⅷ.Working principle of LM358DR2G
1.Basic principles of operational amplifier: The operational amplifier is a circuit component with high gain, differential input, and single-ended output. It has two input terminals (non-inverting input terminal and inverting input terminal) and one output terminal, and has the characteristics of high input impedance and low output impedance. The basic function of the op amp is to amplify the voltage signals at the two input terminals and output them to the output terminal.
2.Amplifier function: Each operational amplifier of LM358DR2G can be used as an amplifier. By adjusting the voltage at the input end and the design of the feedback circuit, different amplification factors and amplification functions can be achieved. Common amplifier types include non-inverting amplifiers, inverting amplifiers, etc.
3.Differential input: Each operational amplifier of LM358DR2G has two input terminals, namely the non-inverting input terminal (marked IN+) and the inverting input terminal (marked IN-). The voltage difference between them (that is, the voltage difference between IN+ and IN-) is the signal amplified by the op amp.
4.Power supply: LM358DR2G requires external positive and negative power supplies to work, which are usually connected to the V+ and V- pins respectively. The power supply ensures the voltage required for the normal operation of the op amp.
5.Negative feedback: Negative feedback is a common operational amplifier working mode. By feeding part of the output terminal back to the input terminal, the amplification factor and stability of the operational amplifier can be controlled. Negative feedback can reduce the offset and nonlinearity of the system and improve the stability and bandwidth of the system.
Frequently Asked Questions
1.How many op-amps are there in LM358DR2G?
LM358DR2G contains two independent operational amplifiers.
2.How can LM358DR2G be used as a comparator?
LM358DR2G can be used as a comparator by applying the input signals to the inverting and non-inverting inputs and using the output to drive a load based on the comparison of these signals.
3.What are the alternative models of LM358DR2G?
Common alternative models of LM358DR2G include: TL072, LM741, TL082, LM358N and LM324