By STMicroelectronics 5958
The STM32F103RCT6 is an embedded microcontroller integrated circuit with a 32-bit ARM Cortex-M3. It is part of the STM32F103 series, with rich peripherals and functions, suitable for various application scenarios, including industrial control, embedded systems, consumer electronics and other fields. STM32F103RCT6 is an embedded microcontroller integrated circuit
The STM32F103RCT6 provides three 12-bit ADCs, four general-purpose 16-bit timers and two PWM timers, as well as standard and advanced communication interfaces: up to two I2C, three SPI, two I2S, one SDIO, five USART, one USB and a transceiver.

Ⅰ.Specifications of STM32F103RCT6
•Number of digits:32
•Package:Tray
•Number of pins:64
•Height:1.4 mm
•Length:10 mm
•Width:10 mm
•Humidity Sensitivity:Yes
•RAM size:48 KB
•Analog-to-digital conversion number (ADC):3
•Digital-to-analog conversion number (DAC):2
•Data Ram type:SRAM
•Series:STM32F103RC
•Installation style:SMD/SMT
•Package/Case:LQFP-64
•Core:ARM Cortex M3
•Supply voltage-Minimum:2 V
•Supply voltage-Max:3.6 V
•Minimum operating temperature:-40℃
•Maximum operating temperature:+85℃
•ADC resolution:12 bit
•Data bus width:32 bit
•Data RAM size:48 kB
•Maximum clock frequency:72 MHz
•Program memory size:256 kB
•Number of input/output terminals:51 I/O
•Trademark:STMicroelectronics
•Dissipated power (Max):444 mW
•Number of ADC channels:16 Channel
•Number of timers/counters:8 Timer
•Processor family:ARM Cortex M
•Product category:ARM microcontroller-MCU
•Interface type:CAN, I2C, SPI, USART, USB
•Product type:ARM Microcontrollers-MCU
Ⅱ.Main features of STM32F103RCT6
1.ARM Cortex-M3 core: STM32F103RCT6 uses the ARM Cortex-M3 32-bit processor core, which has high performance and low power consumption. This core design enables the microcontroller to handle complex tasks and provide fast response times.
2.Abundant storage resources: This microcontroller has built-in 128KB Flash memory and 20KB SRAM. Among them, Flash memory is used to store application code and firmware updates, with fast reading and programming speeds; while SRAM is used for temporary data storage and stack operations.
3.Rich peripheral interfaces: This microcontroller provides a rich set of peripheral interfaces, including multiple general-purpose timers, serial communication interfaces (USART, SPI, I2C), analog-to-digital-to-analog converters (ADC), and PWM output, USB interface, etc., making it suitable for various application scenarios.
4.Flexible application fields: Due to its high performance, low power consumption and rich communication interfaces, STM32F103RCT6 is very suitable for use in industrial control, automotive electronics, medical equipment and other fields. In these areas, STM32F103RCT6 can provide reliable, efficient and flexible solutions.
5.Low-power design: This microcontroller adopts advanced low-power technology and supports a variety of low-power modes, including standby mode, sleep mode, etc., which can minimize system power consumption and extend battery life.
6.Rich development support: STM32F103RCT6 provides a wealth of development tools and software support, including ST's CubeMX configuration tool, HAL library, standard peripheral driver library, etc., allowing developers to quickly get started and carry out application development.
Ⅲ.Application fields of STM32F103RCT6
1.Drones and robots: The STM32F103RCT6’s modest performance and rich peripherals make it an ideal choice for drone and robot control systems. It can help achieve precise control and data processing, improving the performance of drones and robots. In terms of drones, STM32F103RCT6 can handle flight control algorithms, such as attitude calculation, navigation and stability control. Its high-speed computing power and precise timer enable the drone to achieve rapid response and stable flight. In terms of robots, STM32F103RCT6 can be used to control the movement, perception and interaction of robots. Its high performance and multiple communication interfaces enable robots to communicate with external devices such as sensors, actuators and other robots.
2.Industrial Internet of Things (IIoT): In industrial Internet of Things applications, STM32F103RCT6 is used to connect sensors, perform control tasks, data collection and communication, etc. Its rich peripheral interfaces, low-power design and reliability make it suitable for the requirements of industrial IoT systems.
3.Industrial control: In the field of industrial automation, STM32F103RCT6 is commonly used in controllers, sensor interfaces, data acquisition and real-time control systems. Its high performance and rich peripheral interfaces make it suitable for various industrial control applications.
4.Medical equipment: Among medical equipment and medical devices, STM32F103RCT6 is widely used in vital sign monitoring, medical image processing, medical data collection, and medical equipment control. Its stability, low power consumption and high performance are the first choice of medical device manufacturers.
•Vital sign monitoring: In medical equipment, vital sign monitoring is a very critical part. STM32F103RCT6 can accurately collect and process vital sign data such as electrocardiogram, blood pressure, heart rate, and blood oxygen saturation. Through algorithm processing, these data can be displayed on medical equipment or mobile devices in real time for reference by medical staff.
•Medical image processing: STM32F103RCT6 also performs well in medical image processing. It can process data from ultrasound, X-ray, MRI and other imaging equipment to achieve image collection, storage, transmission and processing. This enables doctors to diagnose conditions more accurately, improving diagnostic accuracy and efficiency.
•Medical data collection: Medical equipment needs to collect various data in real time, such as temperature, humidity, pressure, etc. STM32F103RCT6 has high-performance ADC and DAC converters, which can accurately collect and convert these data to provide doctors with detailed disease analysis basis.
•Medical equipment control: In medical equipment, STM32F103RCT6 can be used as the core controller, responsible for the switching, adjustment, fault detection and other functions of the equipment. Its stability and reliability enable medical equipment to operate stably for a long time in harsh medical environments, ensuring the smooth progress of the medical process.
5.Automotive electronics: In the field of automotive electronics, STM32F103RCT6 is often used in vehicle control systems, electric vehicle control, vehicle entertainment systems, etc. Its high performance, low power consumption and reliability make it ideal for automotive electronic systems.
•Vehicle control system: STM32F103RCT6 plays an important role in the vehicle control system and is responsible for the vehicle's power control, chassis control, safety system control, etc. It has powerful computing power and rich peripheral interfaces, which can achieve precise control of various vehicle functions and improve vehicle safety and comfort.
•Electric vehicle control: With the rapid development of electric vehicles, STM32F103RCT6 is also widely used in electric vehicle control systems. It can control key functions such as battery management, motor control, and charging station communication to ensure efficient operation and charging of electric vehicles.
•Car entertainment system: In the car entertainment system, STM32F103RCT6 also plays a key role. It can control the operation of audio systems, navigation systems, displays and other equipment to provide a high-quality entertainment experience. At the same time, its low power consumption design also helps extend the service life of the in-car entertainment system.
•Vehicle communication system: STM32F103RCT6 also supports a variety of communication protocols, such as CAN, LIN, etc., enabling it to communicate with other vehicle-mounted devices or external systems. This enables vehicles to achieve interconnection with other vehicles, infrastructure, etc., improving road safety and traffic efficiency.
6.Embedded systems: STM32F103RCT6 is also suitable for various embedded systems, including industrial control equipment, communication equipment, instrumentation, etc. It can provide powerful computing and control capabilities for these systems.
7.Consumer electronics: This microcontroller is suitable for various consumer electronics, such as digital cameras, audio equipment, home appliances, etc. It can realize functions such as device control, user interface and data processing, and improve the performance and user experience of consumer electronics products.
8.Smart home: STM32F103RCT6 can be used in smart home systems, including smart lighting control, smart security systems, smart home appliance control, etc. It can connect a variety of sensors and actuators to achieve intelligent environmental monitoring and equipment control.
Ⅳ.Performance line block diagram of STM32F103RCT6

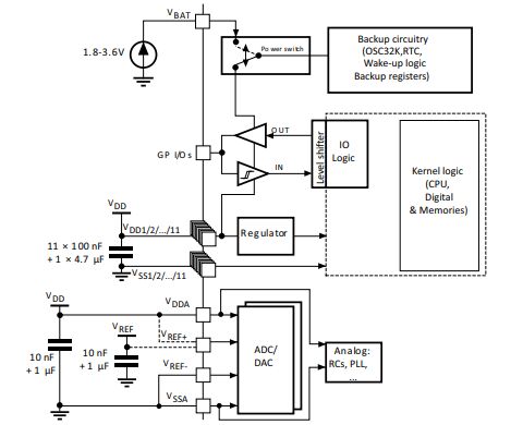
Ⅴ.Power supply scheme of STM32F103RCT6

Ⅵ.Working principle of STM32F103RCT6 clock system
1.External clock source: STM32F103RCT6 can provide clock input through an external crystal oscillator or clock signal source. Typically, an external crystal is connected to the crystal pin of the microcontroller and multiplied by a PLL (Phase Locked Loop) to provide a higher system clock frequency.
2.Clock divider: The clock system of a microcontroller usually includes multiple clock dividers, which are used to divide the clock signal into various system clocks and peripheral clocks. These dividers can be used to reduce power consumption, control peripheral clock frequencies, and adjust system clock frequencies.
3.Internal clock source: In addition to external clock sources, STM32F103RCT6 also provides internal clock sources, such as internal RC oscillator and internal high-speed RC oscillator. These internal clock sources can be used as backup clock sources in certain situations, such as development and debugging when an external crystal oscillator is not available.
4.Low-power mode clock: This microcontroller also supports multiple low-power modes, including standby mode and sleep mode. In these modes, the clock system can reduce the system clock frequency or turn off certain clock sources completely to reduce power consumption and extend battery life.
5.Clock tree: The clock system of STM32F103RCT6 contains a complex clock tree structure for distributing and managing various clock signals. The clock tree can distribute clock signals to CPU cores, peripherals, buses and other parts as needed to ensure the stability and performance of the entire system.
Ⅶ.Common low power consumption modes of STM32F103RCT6
1.Low-power operation mode: In this mode, the CPU and Flash memory are still running, but the clock frequency is reduced to reduce power consumption. Other peripherals may be turned off or put into low-power states.
2.Low-power sleep mode: similar to low-power stop mode, but the difference is that in low-power sleep mode, the RTC (Real-Time Clock) and watchdog timer are still running and can be used for the real-time clock and wake control.
3.Low-power wait mode: In this mode, the CPU is suspended, but the internal clock and external clock are still running to maintain the functionality of clock-sensitive peripherals. When external events occur, the MCU can wake up quickly.
4.Power-off mode: In power-off mode, the MCU is completely shut down and all functions and peripherals stop working. The only power comes from the external power pin, usually waking up the MCU via an external wake-up source.
5.Low-power stop mode: In this mode, the CPU, internal clock, and external clock are stopped, but the power supply is maintained to preserve the state of the chip. External interrupts or specific wake-up sources can wake up the chip.
6.Backup mode: In backup mode, the CPU, internal clock and external clock are all turned off, but the RTC and backup registers are still running to retain part of the system state.
Ⅷ.Pin diagram of STM32F103RCT6

Frequently Asked Questions
1.How to optimize the power usage of STM32F103RCT6?
Lowering the clock frequency reduces power consumption. In scenarios that require lower performance, lowering the CPU clock frequency can reduce power consumption. In addition, turning off unused peripheral clocks can also save power.
2.How is the BOOT area of STM32F103RCT6 divided?
The BOOT area division of STM32F103RCT6 is determined by pin boot settings, which can switch between user code and system boot loader (Bootloader).
3.What are the alternative models of STM32F103RCT6?
STM32F103RB, STM32F103RD, STM32F103R